Steel Mills

November 10, 2015
Success/Failure of Negotiations by ATI Tied to NLRB Unfair Labor Process
Written by Sandy Williams
The lockout of USW employees at Allegheny Technologies is now in its 13th week. The USW has registered 18 complaints against ATI to the National Labor Relations Board charging unfair labor practices. The charges include, among others, refusal to bargain, coercive statements, repudiation/modification of contract, and lockout.
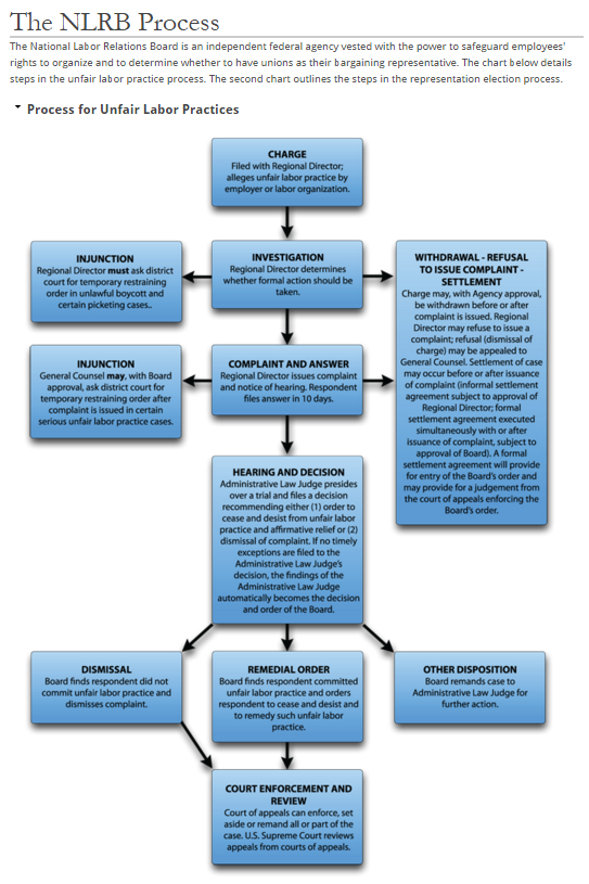
To find out more about the process, SMU checked out the NLRB website. Below you will find a handy flowchart that details the process the Labor Relations Board takes in evaluating unfair labor charges. Charges, by the way, that can be brought forward by a union or an employer.
In this case, the charges are from the union so we will follow that path on the chart. Right now the process is in the second step, investigation, and can take a substantial amount of time to collect relevant information from the parties concerned. At the investigation step, the complaint can be withdrawn, the NLRB could refuse to issue a complaint, or a settlement could occur. (Note: two of the cases we found on the site have been closed due to withdrawal.)
If the NLRB substantiates a claim, it will issue a complaint and the respondent has ten days to reply. At this step, if the unfair labor issue is serious enough, a restraining order could be issued. If the charge is found to be without merit, the NLRB will refuse to issue a complaint. The ability to withdraw the complaint, appeal a refusal, or come to settlement is an option for the complainant at this time.
If a complaint is issued, the matter goes to trial and is presided over by an administrative law judge. A decision is then made for dismissal, a cease and desist order, or further action. The decision can be heard by a court of appeal that can enforce, set aside or remand all or part of the case. That decision can be appealed at the U.S. Supreme Court.


